淘房家居网5月17日消息 学区房已是楼市永远大热的话题,打着名校学区房旗号的楼盘向来不会缺乏关注度。但是在我们买学区房的过程中会遇到很多的问题。什么才是真正的学区房,自己的孩子有资格入学么?自己所购楼盘究竟该读那所学校?
在之前,我们还是来看看,2019年绵阳招生主要原则吧!
1.本地户口——在户籍所在地,按划片招生、免试就近入学的原则。
2.居住证——已取得居住证的适龄儿童、少年入学按各区(园区)关于当地居住证持有人接受义务教育工作的实施细则办理入学。
3.外来务工——户籍在绵阳城区以外的外来务工、经商人员在居住、务工、经商所在地就读公办义务教育学校的随迁子女。
绵阳学区房如何划分?
绵阳的学区划分政策是根据学龄儿童的分布情况划分的,每年5月底在各小学公布,需要了解学区确切划分方案的家长可届时到心仪的小学了解;另外需要提醒的是学区之间以街心为界,家长要谨防"擦边球打出界"的情况发生。
绵阳是否有学区房名额限制?
绵阳目前并没有所谓的学区房名额限制,即所谓的一户只能一个或两个小孩入读学区房,而且在招生时间内完成入户都算数。
购买学区房二手房落户是关键?
二手房买卖过程中,原有户口全部迁出之后,新户主才能办理户口迁入手续,孩子才能选择入读划片学校,房产证、户口薄两者不可缺。绵阳小学与中学是否对应入学?
小学与中学均按片区划分,原则上不对应,但一个片区内至少有一所小学与中学。
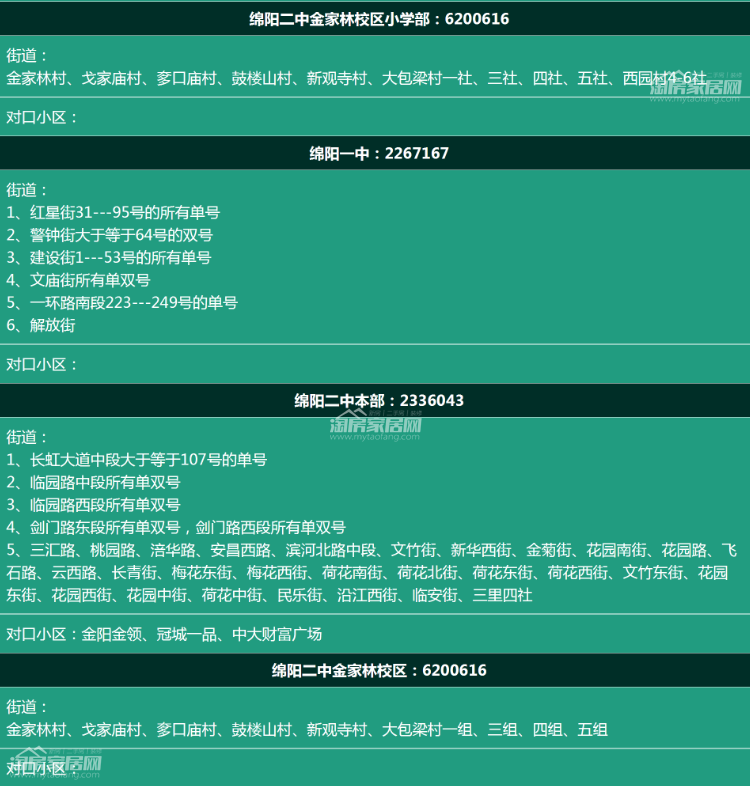
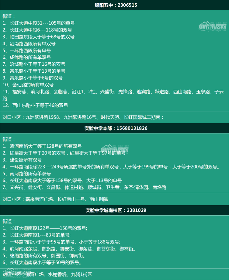
以下是淘房家居网编辑团队特别整理的最全学区划分表,长图,建议收藏本文备用。
注:以上信息仅供参考,最终信息以相关部门公布为准
























